初中历史知识点:联合国

逍遥学能  2016-09-16 20:33

联合国:
联合国是一个由主权国家组成的国际组织。在1945年10月24日在美国加州旧金山签定生效的《联合国宪章》标志着联合国正式成立。联合国致力于促进各国在国际法、国际安全、经济发展、社会进步、人权及实现世界和平方面的合作。联合国现在共有193个成员国。总部设立在美国纽约。
今天,人们面临着日益严重的全球性问题。这些问题是任何一个国家都无法单独解决的,必须依靠国际社会的合作和共同努力。联合国在国家事务中发挥着积极作用。

《联合国宪章》:

《联合国宪章》,被认为是联合国的基本大法,它既确立了联合国的宗旨、原则和组织机构设置,又规定了成员国的责任、权利和义务,以及处理国际关系、维护世界和平与安全的基本原则和方法。遵守联合国宪章、维护联合国威信是每个成员国不可推脱的责任。1945年6月26日,来自50个国家的代表在美国旧金山签署了《联合国宪章》。《联合国宪章》于同年10月24日起生效,联合国正式成立。1947年10月,联合国大会把10月24日定为“联合国日”。

联合国安理会:
联合国安全理事会(简称联合国安理会、安理会)是联合国的六大主要机构之一。根据联合国宪章的宗旨及原则,安理会负有维持国际和平与安全的责任,是唯一有权采取强制行动的联合国机构。



联合国的主要职能:
1.联合国组织基于所有会员国主权平等的原则;
2.各会员国应该忠实履行他们依宪章规定所承担的义务;
3.各会员国应该以和平方法解决他们的国际争端;
4.各会员国在他们的国际关系中不得以不符合联合国宗旨的任何方式进行武力威胁或使用武力;
5.各会员国对联合国依照宪章所采取的任何行动应给予一切协助;
6.联合国在维护国际和平与安全的必要范围内,应确保使非会员国遵循上述原则;
7.联合国组织不得干涉在本质上属于任何国家内管辖的事项,但此项规定不应妨碍联合国对威胁和平、破坏和平的行为及侵略行径采取强制行动。

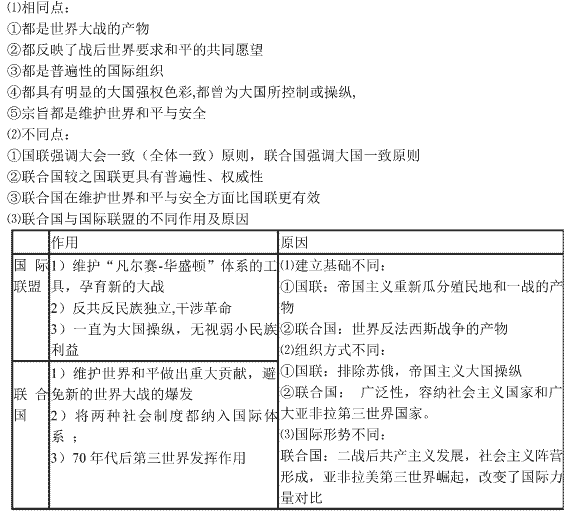
比较国际联盟与联合国的相同点和不同点:


联合国的发展历程:
1942年1月,中、苏、英、美等26国发表《联合国家宣言》,第一次采用联合国家这个名称。
1943年10月,中、苏、英、美四国发表《普遍安全宣言》,主张建立战后国际安全组织。
1944年,中苏英美等国在华盛顿敦巴顿橡树园举行会议,草拟联合国章程。
1945年雅尔塔会议上,苏英美就成立联合国事宜基本达成一致。
1945年6月25日,50多个国家代表齐聚旧金山正式制定《联合国宪章》,10月24日正式生效。
1946年1月,第一节联合国大会在伦敦召开。

联合国组织机构图:


版权声明:本文内容由互联网用户自发贡献,该文观点仅代表作者本人。本站仅提供信息存储空间服务,不拥有所有权,不承担相关法律责任。如发现本站有涉嫌抄袭侵权/违法违规的内容,请发送邮件至 lxy@jiyifa.cn 举报,一经查实,本站将立刻删除。
上一篇:提高历史有效信息提取能力之策略
下一篇:初中历史知识点:印度独立和发展

逍遥学能在线培训课程推荐

【初中历史知识点:联合国】相关文章
【初中历史知识点:联合国】推荐文章