第二次世界大战:
第二次世界大战(1939年-1945年),是迄今为止人类社会所进行的规模最大的全球性战争。战争最高潮时全球有61个国家和地区参战,有19亿以上的人口被卷入战争。交战双方是以美国、苏联、中国、英国、法国等国组成的反法西斯同盟与以德国,日本,意大利等法西斯国家组成的轴心国集团。战火遍及欧洲、亚洲、美洲、非洲及大洋洲五大洲;交战双方同时也在大西洋、太平洋、印度洋及北冰洋四大洋展开战斗。最终以反法西斯同盟的胜利而告终。
第二次世界大战的性质:
它是一场世界人民的反法西斯战争。
第二次世界大战胜利的根本原因:
世界反法西斯力量的联合和世界人民的相互支持。
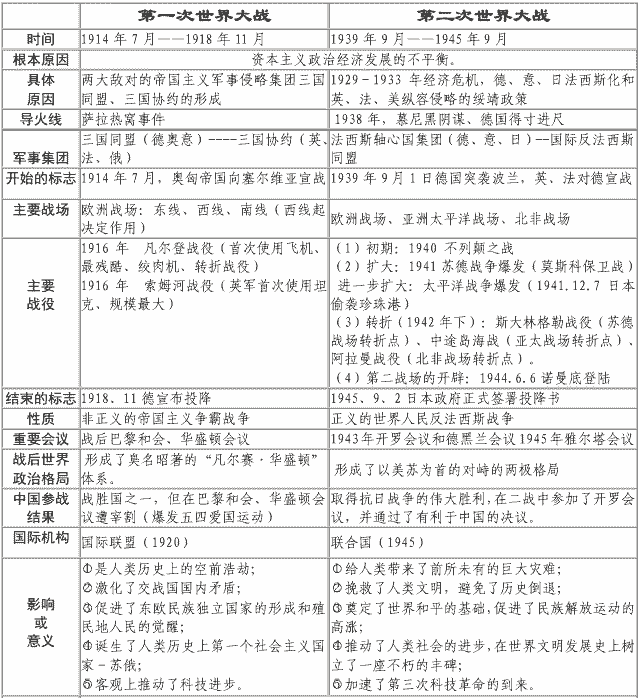
两次世界大战比较表:
反法西斯同盟建立的影响:1.德日意法西斯不断扩大侵略战争,给世界许多国家和地区的人民带来了灾难,法西斯国家已成为全世界人民最凶恶的敌人;同时也对英美等国的利益构成了最大的威胁。这是世界反法西斯同盟建立的基础。
2.二次大战爆发后,美国出于自身安全和利益的考虑,改变了以往的“中立”态度,加强了对英国等国的援助。同时,英美加强了对苏联的援助。
3.同盟大大壮大了反法西斯国家的力量,改变了双方力量的对比,鼓舞了世界人民反法西斯的斗志,成为世界反法西斯战争胜利的根本保障。
第二次世界大战胜利的意义:1.是人类历史上规模最大的一次战争,给人类造成了前所未有的灾难和破坏。
2.战争摧毁了法西斯主义,教育了各国人民,争取和平和进步的思想日益深入人心。
3.沉重打击了国际帝国主义,促进了民族解放运动的蓬勃发展。
4.促进了国际社会主义力量发展壮大,苏联的国际地位大大提高,成为世界上最强大的国家之一;世界上许多国家建立了人民民主政权,走上了社会主义道路。社会主义超出一国范围。
5.第二次世界大战客观上推动了科学技术的迅速发展。
6.“前事不忘,后事之师”,二战中,世界反法斯国家都经受了严峻的考验,积累了丰富的经验,也去得了深刻的教训。
第二次世界给我们带来的启示:1.和平来之不易,世界大战的悲剧不能重演;
2.人民是战胜法西斯的决定力量,是推动历史前进的真正动力;
3.意识形态和社会制度不同的国家在平等的基础上能够联合起来,共同迎接人类面临的各种挑战;
4.人类命运休戚相关,国与国之间应该和平共处,要加强国际合作,求得共同发展。
5.总之,只有加强各国的交流与合作,反对霸权主义,反对新殖民主义,发挥联合国的作用,用和平方式解决各国的争端,才能避免战争。
攻克柏林:
日本投降签字仪式:
两次世界大战数据比较:
相关
初中历史知识点:斯大林格勒保卫战
斯大林格勒保卫战:
斯大林格勒保卫战,是第二次世界大战中纳粹德国对争夺苏联南部城市斯大林格勒的而进行的战役,时间自1942年6月28日至1943年2月2日为止。斯大林格勒战役是第二次世界大战东部战线的转折点。斯大林格勒保卫战是法西斯德国遭遇的战略范围最严重的失败,不仅终结了德国南方集群自1941年以来保持的攻势局面,而且直接造成了苏联与德国总体力量对比的根本变化。从世界范围看,斯大林格勒会战与同时期发生的瓜达尔卡纳尔岛战役及阿拉曼战役一起,构成了1942年底反法西斯战争大转折的标志性事件。
斯大林格勒保卫战的历史评价:
1.这次胜利,对争得苏联伟大卫国战争乃至整个第二次世界大战的根本转折作出了决定性贡献。2.斯大林格勒会战的结果,使苏军从德军手中夺取了战略主动权,并一直保持到战争结束,同时它鼓舞了各国人民同法西斯占领者进行更加坚决的斗争。
斯大林格勒保卫战的历程:
1.德军对苏联南部城市斯大林格勒(现称“伏尔加格勒”)的大规模轰炸行动;
2.德军攻入市区;
3.市区的巷战;苏联红军合围;
4.最终全歼德军及轴心国盟军。
斯大林格勒保卫战的意义:
斯大林格勒保卫战对苏联伟大卫国战争乃至整个第二次世界大战的根本转折作出了决定性贡献。斯大林格勒会战的结果,使苏军从德军手中夺取了战略主动权,并一直保持到战争结束,同时它鼓舞了各国人民同法西斯占领者进行更加坚决的斗争。
斯大林格勒保卫战示意图:
斯大林格勒保卫战的前奏??莫斯科保卫战
莫斯科保卫战,指第二次世界大战中,苏德战争中一次会战,于1941年10月至1942年1月期间,苏联军队保卫其首都莫斯科及其后反攻德军的战役。
1.莫斯科保卫战打破了希特勒吹嘘德军天下无敌的神话,是德国东线走向灭亡的开始,德军莫斯科战役的失败,为斯大林格勒战役即二战转折奠定了基础。此战的胜利使得同属于反法西斯的国家美,英意识到,苏联,是他们击败法西斯必须团结的国家,这也促进了反法西斯同盟的形成。
2.彻底打击了法西斯德国的嚣张气焰,使德军再也无力在全线发动进攻。为第二次世界大战的根本转折奠定了坚实的基础。
3.德国在莫斯科会战中第一次遭到重大战略性失败。纳粹德国企图快速征服苏联的计划破产,莫斯科保卫战胜利打破了德军不可战胜的神话,使其遭到无法弥补的物质损失。德军在莫斯科战役中的失败,标志着希特勒闪电战的彻底破产。这是德军在第二次世界大战中的第一次大失败。苏军的胜利,极大地鼓舞了苏联人民和全世界人民反法西斯战争的胜利信心。
相关初中历史知识点:中途岛战役
中途岛海战:中途岛海战,是第二次世界大战的一场重要战役。其于1942年6月4日展开,美国海军不仅在此战役中成功地击退了日本海军对中途岛环礁的攻击,还得到了太平洋战区的主动权,因此成为二战太平洋战区的转折点
中途岛海战的背景:
中途岛位于太平洋中部,是美国的重要海军基地及夏威夷群岛的西北屏障。1942年4月18日美军杜利特尔航空队袭东京后,日本认为威胁来自中途岛,遂决心实施中途岛战役。日军企图夺取中途岛迫使美军退守夏威夷及美国西海岸;诱歼美国太平洋舰队,以保障日本本土的安全。战役的主攻方向是中途岛,阿留申群岛为次要方向。日本联合舰队为实施此次战役,动用舰艇包括运输舰、辅助舰在内共200余艘,其中航空母舰8艘(舰载机400多架)、战列舰11艘、巡洋舰23艘、驱逐舰56艘、潜艇24艘,由联合舰队司令长官山本五十六海军大将统一指挥。5月26-29日,各编队先后由本土启航,预定于6月4日对中途岛发起进攻。
中途岛海战的意义:
中途岛海战的重要意义在于它改变了太平洋地区日美海军的航空母舰实力对比。日本在太平洋战场丧失战略主动权,战局出现有利于盟军的转折。
中途岛海战示意图:

相关初中历史知识点:日本投降
波兹坦会议:1945年7月26日在波茨坦会议上美国总统哈利?杜鲁门、中华民国国民政府主席蒋介石和英国首相温斯顿?丘吉尔联合发表的一份公告《中美英三国促令日本投降之波茨坦公告》,简称《波茨坦公告》或《波茨坦宣言》。1945年7月17日,苏美英三国首脑在柏林近郊波茨坦举行会议,会议期间发表对日最后通牒式公告。由美国起草,英国同意。中国没有参加会议,但公告发表前征得了他的同意。苏联于8月8日对日宣战后加入该公告。
日本投降:1945年8月14日正午,日本天皇向全国广播了接受波茨坦公告、实行无条件投降的诏书。15日日本政府正式宣布日本无条件投降。21日今井武夫飞抵芷江请降。9月2日上午9时,在停泊于东京湾的美国战列舰密苏里号上举行向同盟国投降的签降仪式。日本新任外相重光葵代表日本天皇和政府、陆军参谋长梅津美治郎代表帝国大本营在投降书上签字。9月9日上午,中国战区受降仪式在中国首都南京中央军校大礼堂举行。
《波茨坦公告主要内容》:1.盟国将予日本以最后打击,直至停止抵抗;
2.日本政府应立即宣布所有武装部队无条件投降后;
3.重申波茨坦公?,笫八条的《开罗宣言》的条件必须实施,日本投降后,其主权只限于本州、北海道、九州、四国及由盟国指定的岛屿;
4.军队完全解除武装;战犯交付审判;日本政府必须尊重人权,保障宗教、言论和思想自由;
5.不得保有可供重新武装作战的工业,但容许保持其经济所需和能偿付货物赔款之工业,准其获得原料和资源,参加国际贸易;
6.在上述目的达到和成立和平责任政府后,盟国占领军立即撤退。
促使日本法西斯投降的因素:
1.1945年8月,美国先后在日本的广岛和长崎投下原子弹;
2.苏联出兵中国东北和朝鲜,消灭日本关东军;
3.中国及亚洲其他国家的抗日武装展开全面反攻。
日本投降的意义:
1.标志着轴心国集团的彻底溃败;
2.标志着第二次世界大战以盟军和世界各国人民的胜利而告终。
密苏里号签字仪式:
版权声明:本文内容由互联网用户自发贡献,该文观点仅代表作者本人。本站仅提供信息存储空间服务,不拥有所有权,不承担相关法律责任。如发现本站有涉嫌抄袭侵权/违法违规的内容,请发送邮件至 lxy@jiyifa.cn 举报,一经查实,本站将立刻删除。