高中地理知识点:电子通信
逍遥学能 2016-01-04 11:48
电子通信: 1、信息时代的电子通信
电子通信电信通信领域的排头兵,以计算机应用为核心,比邮电通信更新、更快、更安全。
电子邮件:最大特点是一种人到人的通信方式,而电话和传真是场所到场所的通信方式。
2、电子通信带来的社会变革
信息高速公路:1993年美国的“国家信息基础设施”建设计划。是一个集电话、电视、电脑功能于一体,能够综合传输和处理图、文、声、像等各种信息的一个全社会的立体化通信网。
国际互联网:当前信息领域发展最快、作用最大、影响最广、公众关注程度最高的通信网络,是信息高速公路的具体体现。

相关高中地理知识点:农业区位因素及其变化
农业发展与区位的关系: 
社会经济因素发展变化对农业区位的影响:
影响农业的区位因素在不断地变化。自然因宜比较稳定,社会经济因素发展变化较快。
社会经济、文化、科技等条件在不断变化中,它们通过对地形、光热、土坡的改造或对市场、交通等因素的影响,间接或直接地影响农业发展。

相关
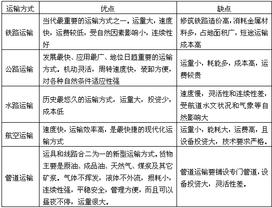
高中地理知识点:主要交通运输方式及其特点
交通运输:
是指利用各种运输工具,使旅客、货物沿着特定线路实现空间位移的过程。它是连接生产与消费、城市与乡村、各地区和各部门的重要纽带。
现代交通运输方式及其特点:

四种交通工具的比较:

选择交通工具的原则——多快好省:

版权声明:本文内容由互联网用户自发贡献,该文观点仅代表作者本人。本站仅提供信息存储空间服务,不拥有所有权,不承担相关法律责任。如发现本站有涉嫌抄袭侵权/违法违规的内容,请发送邮件至 lxy@jiyifa.cn 举报,一经查实,本站将立刻删除。