逍遥学能 2015-12-25 11:21
辩证唯物主义物质概念:
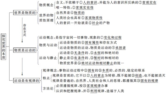
辩证唯物主义物质概念认为物质是不依赖于人的意识,并能为人的意识所反映的客观实在。
哲学上的物质概念与具体的物质形态:
提示: 哲学上的物质概念 具体的物质形态 区别 特性 唯一特性是客观实在性 除客观实在性以外,还有其自身的个别属性 存在状态 不生不灭、永恒存在 有生有灭 联系 物质是对具体的物质形态的概括抽象;物质依赖于具体的物质形态,离开具体的物质形态,就没有了物质。不能用物质代替具体的物质形态,否则就看不到世界的丰富多彩。同样,也不能用具体的物质形态代替物质,否则又会抹杀世界的物质性
(1)物质是对物质具体形态共性的概括,与物质具体形态是共性与个性的关系,而不是整体与部分的关系。
(2)要明确哲学的物质概念与自然科学的物质概念的关系:自然科学的物质概念只涉及自然界中的物质形态的具体特征,而哲学上讲的物质概念则概括了世界上所有物质具体形态的共同特点,即客观实在性。
对物质含义的理解:
①物质的内涵是不依赖于人的意识,并能为人的意识所反映的客观实在。物质的外延是自然界和人类社会中的万事万物的总和。
②客观实在是一种客观存在,客观存在不仅包括具有客观实在性的物质现象,还包括具有客观实在性的精神、意识现象。
世界的真正统一性在于它的物质性:

探究世界的本质:

关于“意识”问题的几个认识误区:
误区 | 警示 |
| 意识是人脑的机能,有了人脑就能产生意识 | 人脑是意识产生的生理基础,但有了人脑,意识并不会自行产生。意识是客观存在在人脑中的反映,离开了客观存在,人脑不会产生意识 |
| 意识直接作用于客观事物界 | 意识并不能直接引起具体物质形态的变化,它借助于实践这一环节促使事物的变化。意识对改造客观世界具有指导作用是指人们在意识的指导下能够能动地改造世 |
| 意识对客观事物具有促进作用 | 不同性质的意识对客观事物具有不同的能动作用。正确反映客观事物及其发展规律的意识,对客观事物的发展起积极的促进作用。歪曲反映客观事物及其发展规律的意识,对客观事物的发展起消极的阻碍作用 |
| 意识具有独立性 | 在物质决定意识的前提下,意识又具有相对独立性,具体表现在:意识发展变化与客观存在发展变化的不同步性,意识发展的历史继承性,意识对物质具有能动作用等 |
| 意识的内容和形式都是主观的 | 意识的内容来源于客观存在,是客观的,但它的形式是主观的。在意识中体现了主观形式和客观内容的统一 |
正确理解意识:
(1)意识的内容来自于客观世界,所以意识的内容是客观的;意识是人脑对客观存在的反映,所以意识的形式是主观的。
(2)从意识的主体来看,对同一事物或现象,不同的人因立场、思维方式、知识构成、世界观等主观因素不同,会形成不同的意识。
(3)意识从性质上来看,有正确的意识与错误的意识,它们的区别在于是否如实反映了客观事物的本来面目,而不在于是否对客观事物作出了反映。错误意识的内容也来自于客观存在,不过它是对客观存在歪曲的反映。
(4)“意识是人脑对客观事物的反映”,而不能说“意识是大脑对客观事物的反映”。人脑与动物的大脑在构造上有着质的区别。这些区别说明了人脑是产生意识的物质器官,意识是人脑的机能。没有高度发达、完善的人脑这种特殊的物质器官作为基础,是不可能产生意识的。
(5)意识的形成离不开社会实践。意识是人脑对客观存在的反映,而人只有生活在一定的社会环境中,客观存在通过人的实践活动作用于人脑,人脑才会形成客观存在的反映,也才会产生意识。
正确理解意识是客观存在的反映:
意识的内容来自于客观存在,意识是客观事物在人脑中的反映,而不是人脑自生的,离开了客观对象,就不能产生人类意识。
(1)无论正确的意识还是错误的意识,都是人脑对客观存在的反映。正确的意识是指人脑如实地反映了客观事物的本来面目,而错误的意识则是歪曲地反映了客观事物的本来面目。二者的区别不在于是否对客观事物作出了反映,而在于对客观事物作出了不同性质的反映。
(2)无论是抽象思维还是具体感受,都是人脑对客观存在的反映。抽象思维是人所特有的意识形式。它是人脑对客观事物的本质和规律的反映,是对客观事物的共同的属性的概括反映,是对客观事物作出的间接的但又是更为深刻的反映。具体感受只是对事物表面现象的反映。抽象思维与具体感受的区别只是反映的内容和形式不同,而不在于是否对客观事物作出了反映。
(3)无论是人们对过去和现在的反映还是对未来的预测,都是人脑对客观存在的反映。人们对未来的预测是根据客观事物而作出的一种超前反映,根源于过去、现在的客观存在。因为,意识对客观事物的反映,不是消极的,而是能动的,它能够以客观存在为基础作出某种想象,进行“超前”反映。
正确认识物质和意识的辩证关系:
原理内容:
辩证唯物主义认为,物质决定意识,意识是客观存在在人脑中的主观映象;意识对物质具有能动作用,它不仅能够能动地认识世界,而且能够能动地改造世界。正确的意识对事物发展起着促进作用,错误的意识对事物发展起着阻碍作用。
方法论要求:
物质决定意识,要求我们想问题办事情要坚持一切从实际出发,使主观符合客观。意识对物质具有能动的反作用,要求我们一定要重视意识的作用,重视精神的力量,自觉地树立正确的思想意识,克服错误的思想意识。二者关系如图所示:
正确理解意识的能动作用:
意识的能动作用包括两方面内容:能动地认识世界和能动地改造世界。
能动地认识世界:
(1)意识活动具有目的性和计划性。人们在反映客观世界时,总是抱有一定的目的和动机,不同于动物无目的的本能的活动。
(2)意识活动具有主动创造性和自觉选择性。意识对客观世界的反映是主动的、有选择的,意识不仅能反映事物的外部现象,而且能够把握事物的本质和规律;不仅能够“复制”当前的对象,而且能够追溯过去、推测未来,能够创造一个理想的或幻想的世界。
(3)意识活动的主动性和创造性,是人能够认识世界的重要条件。世界上只有尚未认识之物,而没有不可认识之物。
能动地改造世界:
(1)意识对改造客观世界具有指导作用。人们在意识的指导下能动地改造世界,即通过实践把意识中的东西变成现实的东西,创造出没有人的参与永远也不可能出现的东西。
(2)意识对于人体生理活动具有调节和控制作用。意识活动依赖于人体的生理过程,又对生理过程有着能动的反作用。高昂的精神,可以催人向上,使人奋进;萎靡的精神,则会使人悲观、消沉,丧失斗志。
意识的本质:
意识的能动作用: