热带雨林气候: 全年高温多雨。位于各洲的赤道两侧,向南、北延伸5°~10°左右,分布:南美洲的亚马孙平原,非洲的刚果盆地和几内亚湾沿岸,亚洲东南部的一些群岛等。这些地区位于赤道低压带,气流以上升运动为主,水汽凝结致雨的机会多,全年多雨,无干季,年降水量在2,000毫米以上,最少雨月降水量也超过60毫米,且多雷阵雨;各月平均气温为25°~28℃,全年长夏,无季节变化,年较差一般小于3℃,而平均日较差可达6°~12℃。几处特殊分布:马达加斯加岛东部,澳大利亚东北部,巴西东南部,加勒比海沿岸岛国东北部。在这种终年高温多雨的气候条件下,植物可以常年生长,树种繁多,植被茂密。
热带草原气候: 全年高温,降水分干季和湿季。这种气候主要分布在赤道多雨气候区的两侧,即南、北纬5°~15°左右(有的伸达25°)的中美、南美和非洲。其主要特点,首先是由于赤道低压带和信风带的南北移动、交替影响,一年之中干、湿季分明。当受赤道低压带控制时,盛行赤道海洋气团,且有辐合上升气流,形成湿季,潮湿多雨,遍地生长着稠密的高草和灌木,并杂有稀疏的乔木,即稀树草原景观。当受信风影响时,盛行热带大陆气团,干燥少雨,形成干季,土壤干裂,草丛枯黄,树木落叶。与赤道多雨气候相比,一年至少有1~2个月的干季。其次是全年气温都较高,具有低纬度高温的特色,最冷月平均温度在16°~18℃以上。最热月出现在干季之后、雨季之前,因此,本区气候一般年分干、热、雨三个季节。气温年较差稍大于赤道多雨气候区。
热带沙漠气候:终年炎热干燥。它分布于热带干湿季气候区以外,大致在南、北纬15°~30°之间,以非洲北部、西南亚和澳大利亚中西部分布最广。热带干旱气候区常年处在副热带高气压和信风的控制下,盛行热带大陆气团,气流下沉,所以炎热、干燥成了这种气候的主要特征;气温高,有世界“热极”之称。降水极少,年降雨量不足200毫米,且变率很大,甚至多年无雨,加以日照强烈,蒸发旺盛,更加剧了气候的干燥性。热带半干旱气候,分布于热带干旱气候区的外缘,主要特征:一是有一短暂的雨季,年降水量可增至500毫米;二是向高纬一侧的气温不如向低纬一侧的高。
热带季风气候: 全年高温,降水分旱季和雨季。主要分布在我国台湾南部、雷州半岛、海南岛,以及中南半岛、印度半岛的大部分地区、菲律宾群岛;在澳大利亚大陆北部沿海地带也有分布。这里全年气温皆高,年平均气温在20℃以上,最冷月一般在18℃以上。年降水量大,集中在夏季,这是由于夏季在赤道海洋气团控制下,多对流雨,再加上热带气旋过境带来大量降水,因此造成比热带干湿季气候更多的夏雨;一些迎风海岸,因地形作用,夏季降水甚至超过赤道多雨气候区。年降水量一般在1,500~2,000毫米以上。本区热带季风发达,有明显的干湿季,即在北半球冬吹东北风,形成干季;夏吹来自印度洋的西南风(南半球为西北风),富含水汽,降水集中,形成温季。
亚热带地中海气候: 夏季炎热干燥,冬季温和多雨。位于副热带纬度的大陆西岸,约在纬度30°~40°之间,包括地中海沿岸、美国加里福尼亚州沿海、南美智利中部沿海、南非的南端和澳大利亚的南端。它是处在热带半干旱气候与温带海洋性气候之间的过渡地带。这些地区受气压带季节位移影响显著,夏季受副热带高气压控制,气流下沉,因而除大陆西部沿海受寒流影响外,夏温十分炎热,下沉气流不利兴云致雨,所以气候干燥;冬季受西风影响,温和湿润。全年雨量适中,年降水量在300~1,000毫米之间,主要集中在冬季。
亚热带沙漠气候:主要分布在亚热带大陆的内部,包括西亚的伊朗高原和安纳托利高原、美国西部的内陆高原以及南美的格栏查科等地。干旱气候的形成是由于深居内陆距海远或因有山地阻挡,湿润的涵养气流难以到达,又兼这里地处亚热带,鼓夏季高温,冬季温和。半干旱气候属于由干旱气候向其他气候的过度类型。这里的植被类型属于荒漠草原,通常生长有旱生灌木及禾本科植物。
温带海洋性气候: 全年温和多雨。位于大陆西岸,南、北纬40°~60°地区。终年处在西风带,深受海洋气团影响,沿岸又有暖流经过,冬无严寒,夏无酷暑,最冷月平均气温在0℃以上,最热月在22℃以下,气温年、日较差都小。全年都有降水,秋冬较多,年降水量在1,000毫米以上,在山地迎风坡可达2,000~3,000毫米以上。这种气候在西欧最为典型,分布面积最大,在南、北美大陆西岸相应的纬度地带以及大洋洲的塔斯马尼亚岛和新西兰等地也有分布。
温带大陆性气候:冬季寒冷,夏季温暖,降水稀少。分布在北纬35°~55°之间的北美大陆东部(西经100°以东)和亚欧大陆温带海洋性气候区的东侧。这种气候在气温、降水的变化上同温带季风气候有些类似,但风向和风力的季节变化不像温带季风气候那样明显。冬季由于气旋活动影响,降水稍多;夏季有对流雨,但夏雨集中程度不像温带季风气候那样显著。天气的非周期性变化也很大。
温带季风气候:
夏季高温多雨,冬季寒冷干燥。出现在北纬35°~55°左右的亚欧大陆东岸,包括我国华北和东北、朝鲜的大部、日本的北部以及俄罗斯远东地区的一部分。冬季这里受来自高纬内陆偏北风的影响,盛行极地大陆气团,寒冷干燥;夏季受极地海洋气团或变性热带海洋气团影响,盛行东和东南风,暖热多雨,雨热同季。年降水量1,000毫米左右,约有三分之二集中于夏季。全年四季分明,天气多变,随着纬度的增高,冬、夏气温变幅相应增大,而降水逐渐减少。
温带草原气候:
也称温带荒漠和温带草原气候,主要分布于亚洲和北美大陆的腹地以及南美巴塔哥尼亚高原和潘帕斯等地。亚洲和北美的此类气候区距海遥远,深入内陆,四周又有山地、高原阻挡,湿润的海洋气流难以到达,终年盛行温带大陆气团,于是形成了冬冷夏热、干燥少雨的温带大陆性干旱与半干旱气候。一般而言,干旱气候的年平均降水量为250mm以下,半干旱气候则为250~500mm。南美的此类气候区地处西风带的大陆东岸,是西风带的雨影区域,且西岸有高大的安第斯山脉,西风过山以后下沉,绝热增温,干燥少雨,加上沿岸又有寒流经过,空气稳定,降水稀少。
温带沙漠性气候:
极端干旱,降雨稀少,年平均降水量200~300mm,有的地方甚至多年无雨。夏季炎热,白昼最高气温可达50℃或以上;冬季寒冷,最冷月平均气温在0℃以下,气温年较差较大,日较差也较大。云量少,相对日照长,太阳辐射强。自然景观多为荒漠,自然植物只有少量的沙生植物。中亚和中国塔里木盆地属沙漠气候。
亚寒带大陆性气候: 这种气候出现在北纬50°~65°之间,呈带状分布,横贯北美和亚欧大陆。具体来说,在北美从阿拉斯加经加拿大到拉布拉多和纽芬兰的大部分;在亚欧大陆西起斯堪的纳维亚半岛。北部以最热月10℃等温线为界。这一带的气候主要受极地海洋气团和极地大陆气团的影响,并为极地大陆气团的源地。在冬季,北极气团侵入机会很多;在暖季,热带大陆气团有时也能伸入。该类气候的主要特征是:冬季漫长而严寒,每年有5~7个月平均气温0℃以下,并经常出现-50℃的严寒天气;夏季短暂而温暖,月平均气温在10℃以上,高者可达18°~20℃,气温年较差特别大;年降水量一般为300~600毫米,以夏雨为主。因蒸发微弱,相对湿度很高。
极地苔原气候: 分布在北美大陆和亚欧大陆的北部边缘(南以最热月10℃等温线与亚寒带大陆性气候相接)、格陵兰岛沿海的一部分及北冰洋中的若干岛屿;在南半球则分布在马尔维纳斯群岛、南设得兰群岛和南奥克尼群岛等地。其特征是:全年皆冬,一年中只有1~4个月月平均气温在0°~10℃之间,冬季酷寒而漫长;年降水量约200~300毫米,以雪为主;地面有永冻层,只有地衣、苔藓等低等植物。
极地冰原气候:
分布在极地及其附近地区,包括格陵兰、北冰洋的若干岛屿和南极大陆的冰原高原。这里是冰洋气团和南极气团的发源地,整个冬季处于永夜状态,下半年虽是永昼,但阳光斜射,所得热量微弱,因而气候全年严寒,各月温度都在0℃以下;南极大陆的年平均气温为-25℃,是世界上最寒冷的大陆,1967年挪威人曾测得-94.5℃的绝对最低气温,可堪称为世界“寒极”。地面多被巨厚冰雪覆盖,又多凛冽风暴,植物难以生长。
高山高原气候: 主要分布于亚洲的喜马拉雅山系、帕米尔高原和青藏高原,南、北美洲的科迪勒拉山系,欧洲的阿尔卑斯山系以及非洲的乞力马扎罗山等地。由于气温、降水等气候要素随地势增高而呈垂直变化,从而形成了垂直气候带结构。不同的山地或高原具有不同的出气候带结构,即或是同一个山地或高原,由于其内部坡向、高度与位置等的差异,也往往具有不同的垂直气候带结构。
气候类型及特点:

易混淆气候类型对比:
世界气候主要分布:

相关
初中地理知识点:影响气候的主要因素
气候:气候是长时间内气象要素和天气现象的平均或统计状态,时间尺度为月、季、年、数年到数百年以上。气候以冷、暖、干、湿这些特征来衡量,通常由某一时期的平均值和离差值表征。气候的形成主要是由于热量的变化而引起的。
气候因素:影响气候的因素主要包括辐射因素,地理因素,环境因素,环境因素,气流因素,海陆位置。
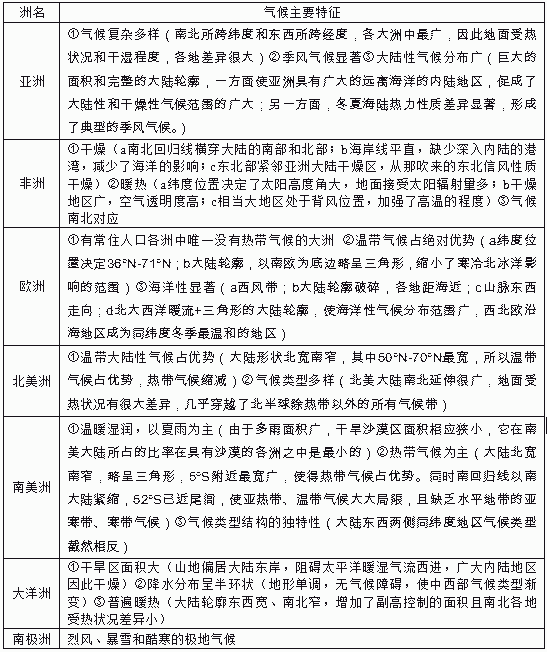
各大洲气候特点:
影响气候的主要因素有: 1.纬度位置。赤道地区降水多,两极附近降水少。南北回归线附近,大陆东岸降水多,西岸降水少。
2.海陆位置。温带地区,沿海地区降水多,内陆地区降水少。
3.地形因素。通常情况下,山地迎风坡降水多,背风坡降水少,形成“地形雨”
4.洋流因素。暖流对沿岸地区气候起到增温、增湿的作用。如西欧海洋性气候的形成,就直接得益于暖湿的北大西洋暖流。寒流对沿岸地区的气候起到降温、减湿的作用。如沿岸寒流对澳大利亚西海岸、秘鲁太平洋沿岸荒漠环境的形成,起到了一定的作用。
世界气候类型与洋流分布:

相关初中地理知识点:气候对人类活动的影响
气候和人类的生活息息相关,同时人类的活动也会对气候造成影响:1.积极影响:为人类活动提供方便,农业方面有助于农作物生长,高产等;工业方面,一定程度上也可以减轻环境污染;第三产业方面,尤其是服务业方面,为人类提供更好服务设施安全性。
2.消极方面:恶劣的气候现象给人类带来不便甚至灾难,对人类出行产生影响。譬如强令空气南下会带来寒潮,随之伴有大风、雨雪等天气,对人类活动实为不便。但有些灾害也有一定积极作用,譬如寒潮过境可净化空气等。
气象灾害:气象灾害是指大气对人类的生命财产和国民经济建设及国防建设等造成的直接或间接的损害。它是自然灾害中的原生灾害之一。一般包括天气、气候灾害和气象次生、衍生灾害。气象灾害是自然灾害中最为频繁而又严重的灾害。中国是世界上自然灾害发生十分频繁、灾害种类甚多,造成损失十分严重的少数国家之一。
气候对人类的影响的主要表现:1.气候影响人们的衣食住行有影响(如南船北马等)
2.气候对传统建筑的材料和风格有影响(如房子结构、房子朝向、建筑的高低,墙体的厚薄等)
3.气候对人们的饮食习惯有影响(广东喜茶,湖南喜辣,东北喜大蒜、面食等)
4.气候灾害(如寒潮、台风、冰雹、洪涝干旱等)给人们生活带来巨大的损害
洪水灾害:
人类对气候的影响??温室效应
温室效应,又称“花房效应”,是大气保温效应的俗称。大气能使太阳短波辐射到达地面,但地表向外放出的长波热辐射线却被大气吸收,这样就使地表与低层大气温度增高,因其作用类似于栽培农作物的温室,故名温室效应。自工业革命以来,人类向大气中排入的二氧化碳等吸热性强的温室气体逐年增加,大气的温室效应也随之增强,已引起全球气候变暖等一系列严重问题,引起了全世界各国的关注。
版权声明:本文内容由互联网用户自发贡献,该文观点仅代表作者本人。本站仅提供信息存储空间服务,不拥有所有权,不承担相关法律责任。如发现本站有涉嫌抄袭侵权/违法违规的内容,请发送邮件至 lxy@jiyifa.cn 举报,一经查实,本站将立刻删除。